Is this your app? Claim this page to add your own description, links and contact info. It's free. →

Romeo and Juliet - CliffsNotes

Romeo and Juliet - CliffsNotes at Mac App Store analyse

gWhiz, LLC
1,216 ratings · Power index: 380
Version 2.0
Size 7.82 Mb
Updated 8 years ago
Released 10 May 2011

How do you feel about this app?

Screenshots

Description

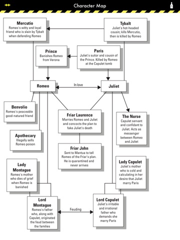
Learn faster, study better, and score higher with CliffsNotes® Apps for the iPhone®, iPod touch®, and iPad®. Fast, effective, and comprehensive literature reviews for your mobile device give you anywhere, anytime access to character, theme, and plot summaries and analysis; interactive quiz features; and audio CramCasts. In William Shakespeares Romeo and Juliet, a long feud between the Montague and Capulet families disrupts the city of Verona and causes tragic results for Romeo and Juliet. Revenge, love, and a secret marriage force the young star-crossed lovers to grow up quickly — and fate causes them to commit suicide in despair. Contrast and conflict are running themes throughout Shakespeares play, Romeo and Juliet — one of the Bards most popular romantic tragedies. Two separate review modes let you customize your study experience. · Prescriptive “Cram Plan” orders the content of the app to give you exactly what you need to know in the time that you have. · The Full Study Plan provides the app’s complete content so you can read through at your own pace. Additional features include: · Multiple-choice quiz to assess your mastery of the material · Bookmarking to note important passages for further review · Interactive map links character associations and profiles for quick reference · Audio plot summaries Look for more CliffsNotes apps covering popular works of literature to help you learn faster, study better, and score higher. Copyright © by Houghton Mifflin Harcourt Publishing Company All rights reserved CliffsNotes, the CliffsNotes logo, Cliffs, CliffsAP, CliffsComplete, CliffsQuickReview, CliffsStudySolver, CliffsTestPrep, CliffsNote-a-Day, cliffsnotes.com and all related trademarks, logos, and trade dress are trademarks or registered trademarks of Houghton Mifflin Harcourt and/or its affiliates. All other trademarks are the property of their respective owners. *** ABOUT CLIFFSNOTES® Often imitated but never equaled, CliffsNotes are the original and still most widely recognized study guides in use today. Research shows that among todays students, parents, and adults in general, CliffsNotes have more than double the recognition of the leading competitive study aid brand. CliffsNotes have been described by The New York Times as “an American icon.” The only study guides written by teachers and educational professionals, CliffsNotes have a full range of test prep and study aids—just what todays students need to grasp the essentials fast and score their highest. For more information, visit Cliffsnotes.com. ABOUT gWhiz Founded in 2008, gWhiz has quickly made a name for itself in the mobile learning arena. Our team of seasoned pros have hit the ground running, and we are well positioned for continued growth. With considerable experience in the educational technology marketplace and with start-ups in general, our team of project managers, technical architects, developers, graphic designers, and marketers are focused on creating mobile solutions that make sense. Determined to help shape the future of online learning, we are committed to developing quality educational software to promote a lifetime of learning for professionals and students of all ages. For more information, visit gwhizmobile.com.

Estimates

Monthly Downloads > 8.36k
Est. Revenue ~ $3.42k

Search Keywords 3

# Term Country Place Priority
1 romeo and juliet - cliffsnotes #1
2 romeo & juliet #10
3 romeo and juliet #12 ⭐️⭐️⭐️⭐️

Availability

Devices

iPodTouchSecondGen iPhone3G iPhone3GS iPadWifi iPad3G iPhone4 iPodTouchThirdGen iPodTouchFourthGen iPad2Wifi iPad23G iPhone4S iPadThirdGen iPadThirdGen4G iPhone5 iPodTouchFifthGen iPadFourthGen iPadFourthGen4G iPadMini iPadMini4G iPhone5c iPhone5s iPadAir iPadAirCellular iPadMiniRetina iPadMiniRetinaCellular iPhone6 iPhone6Plus iPadAir2 iPadAir2Cellular iPadMini3 iPadMini3Cellular iPodTouchSixthGen iPhone6s iPhone6sPlus iPadMini4 iPadMini4Cellular iPadPro iPadProCellular iPadPro97 iPadPro97Cellular iPhoneSE iPhone7 iPhone7Plus iPad611 iPad612 iPad71 iPad72 iPad73 iPad74 iPhone8 iPhone8Plus iPhoneX

Pricing by country

Country Price
Canada 2.79 CAD
China 12 CNY
France 2.29 EUR
Germany 2.29 EUR
Italy 2.29 EUR
Netherlands 2.29 EUR
Portugal 2.29 EUR
Spain 2.29 EUR
Poland 2.29 EUR
UK 1.99 GBP
India 159 INR
Japan 240 JPY
Poland 8.99 PLN
Russia 149 RUB
Turkey 8.99 TRY
USA 1.99 USD
Korea, Republic Of 2.19 USD
Ukraine 1.99 USD